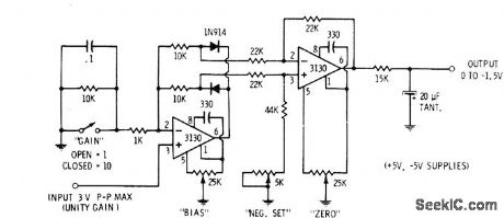
Simplified schematic of proposed voltage reference circuit Circuit Diagram
Simplified schematic of proposed voltage reference circuit Circuit Diagram How does one go about accurately setting reference voltages at various points in a given circuit (e.g. various threshold voltages). Obviously we can have a potential divider from the main power supply but that generally tends to fluctuate a lot, not to mention noise from other parts of the circuit. I would assume a sort of single voltage reference from which we can derive the rest of the This video gives a step-by-step demonstration of an amplifier and precision reference based circuit design for a relatively inexpensive precision voltage source.

A precision voltage reference provides a constant, stable output voltage under a wide range of line, load, and temperature conditions. These devices usually work on the principle of bandgap voltage. Voltage drops are produced across two transistor base emitter diodes with unequal current flow. These voltage drops exhibit a negative temperature coefficient (the drop decreases as temperature is

Poor Man's Precision Voltage Reference Circuit Diagram
Other possible reasons include using one to calibrate your DMM, or to construct a precision voltage-to-frequency converter or current source. The applications for a precision reference fall into two general categories: instrument (DMM, DVM) calibration/accuracy verification, or as a circuit component, such as the reference for an A/D converter.

The downside to a voltage reference is that it only generates a single voltage and has limited current output. I decided to design a circuit that could generate any voltage between zero volts and 10 volts in 0.1 volt increments; for example, 4.8 volts with a basic accuracy of 10 millivolts and an output current of 100 milliamps (or one ampere Phase 3: Build a professional proto The custom PCB version will be powered by battery as that will be desired. A boost converter for DAC voltage reference input and constant current circuit to work. I will also add isolated USB interface so that we can control the voltage current reference via PC. Display will be changed from OLED to a low power glass display which will consume 200-330uA while The real magic happens in the Texas Instruments REF102 precision voltage reference. You give it a decently clean 12-36 volts, and it will give you a 10 volt reference out.

Build A .01% Accurate Voltage Reference Circuit Diagram
In this video, I have shared how you can build a precision voltage reference that can output 0 - 4995 mV with a resolution of 1mV. This type of diode is widely found in the manufacture of voltage references from diodes to precision, for electronics circuits and systems needing a regulated output, such as in power supplies. The following schematic depicts the poor man's precision voltage reference circuit (10.0V ยฑ0.3%). The 1N5819 Schottky diode (D1) is placed along the power supply to avoid damaging the voltage reference chip should the power polarity be reversed. The RC low pass filter (R1-C1) is optional but it can scale down the noise from the power supply. The input voltage range is 12V to 36VDC.
