Audio crossover Diy speakers Audio amplifier Circuit Diagram
Audio crossover Diy speakers Audio amplifier Circuit Diagram By using a simple 3-way crossover schematic, audio enthusiasts can ensure that each speaker in their system is receiving the appropriate frequencies, resulting in a more accurate and balanced sound reproduction. Understanding the basics of crossover circuits is a fundamental step in designing and building high-quality audio systems.

3 Way Crossover Design Example Note, this sample crossover makes use of many of the calculators found on the menu on the left. You should also review the Crossover Guide for help with this example.. For this example, I picked 3 ScanSpeak drivers for a 3-way speaker (the same 3 used on the Speaker Box Example.Note: This example old and the characteristics of these drivers have since changed. The Importance of Crossover Wiring in Audio Systems. Crossover wiring is crucial in multi-speaker audio systems for several reasons: Frequency distribution: Crossovers ensure that each speaker receives the frequency range it is designed to handle, preventing damage and optimizing performance.; Improved sound quality: By directing the appropriate frequencies to each speaker, crossovers help to

Step Process of Building a Speaker Crossover Design Circuit Diagram
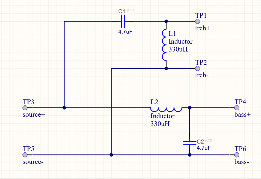
How to design a crossover for your DIY speaker project. This is part 1, and intro to crossover design.๐ FREE Speaker Build Plans - http://bit.ly/FreeCubePla Speaker Crossover Network Circuit. The speaker crossover network we will build to divert low-frequency sounds to a woofer and high-frequency sounds to a tweeter is shown below. The circuit operates on the principle of filtering systems. The input audio signals that enter the circuit are filtered by the inductor and capacitor network.

A crossover is an electronic circuit that splits an audio signal into different frequency bands, allowing each driver in the speaker system to handle a specific range of frequencies. By using a 3-way crossover, you can divide the sound spectrum into low, mid, and high frequencies, ensuring that each driver is responsible for reproducing the

3 Way Crossover Design Example Circuit Diagram
2-way speaker systems: reverse the tweeter output crossover connections at the wire terminals and connect the tweeter like you normally would. This puts the tweeter back in phase with the woofer / bass driver. 3-way speaker systems: reverse the midrange polarity to the wire terminals for the crossover. [Optional] Adding speaker wiring labels Audio Crossover: This Instructable show how to make your own audio crossover. My circuit garranties excellent high class audio quality. Just a new design to reduce crossover frequency losses. so if you plan to have speakers that are very powerful i advise you to get a transformer of similar ratio but bigger. The transformer's ratio is 1 : 5. Within the frequency response figure, we observe three distinct graphs: one for speaker 1, one for speaker 2, and one for the entire system. The system graph represents the ultimate outcome as we construct the circuit. Our ultimate objective is to achieve a flat curve, enabling the speaker to reproduce the entire bandwidth effectively.
